什么是达克罗?
达克罗是DACROMET译音和缩写,简称达克罗、达克锈、迪克龙;国内命名为锌铬涂层。是一种以锌粉、铝粉、铬酸和去离子水为主要成分的新型的防腐涂料。起源于20世纪50年代的美国。通过涂覆、烘烤等工艺,在金属表面形成一层均匀、致密的复合涂层。在中性盐雾试验中,普通达克罗涂层的耐盐雾时间可达到1000小时以上,优质产品甚至能突破2000小时。

二、达克罗的优势
除了卓越的防锈性能,达克罗还具备多项适配工业场景的优势,这也是它能广泛应用的关键原因:
1. 优异的耐高低温性能:达克罗涂层可以在-50℃至300℃的温度范围内保持稳定性能,不会因为温度剧烈变化而出现脱落、开裂等问题。这一特性使其在发动机、排气管等高温工况下的部件上具有不可替代的优势。
2.良好的耐腐蚀性和耐化学品性:除了耐盐雾腐蚀,达克罗涂层还能抵抗弱酸、弱碱、油脂等多种化学品的侵蚀,适用于恶劣的工作环境,比如海洋、化工、矿山等领域。
3.无氢脆风险:传统的电镀工艺在处理高强度钢时,容易产生氢脆现象,导致部件在使用过程中发生断裂。而达克罗工艺属于无电解涂层技术,不会产生氢原子,从根本上避免了氢脆风险,因此特别适合用于高强度螺栓、弹簧等关键受力部件。
4. 环保性能更优(相对传统工艺):虽然早期的达克罗涂层含有六价铬,对环境有一定污染,但随着技术的发展,现在已经出现了无铬达克罗产品。与传统的电镀、热镀锌工艺相比,达克罗工艺的废水、废气排放量更少,处理难度更低,更符合现代工业的环保要求。
5. 涂层均匀,覆盖性好:达克罗涂层可以均匀地覆盖在金属部件的表面,包括螺纹、缝隙等复杂结构部位,不会出现电镀工艺中常见的“边角效应”,确保每个部位都能得到有效的防护。
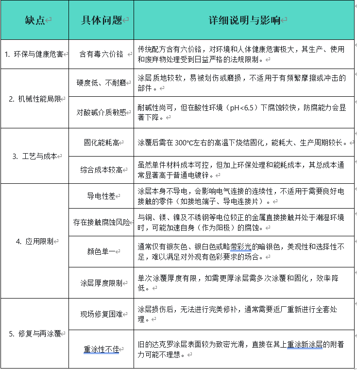
三、不足之处
达克罗技术也存在一些不足:
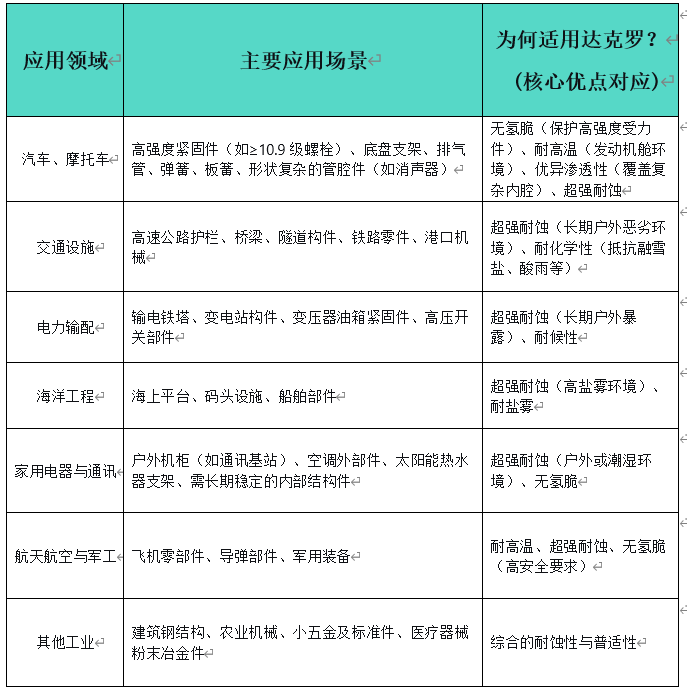
四 、应用:多行业广泛使用
达克罗的应用领域非常广泛,尤其在汽车制造、交通设施、电力工程等对抗腐蚀和特定性能有严苛要求的领域。
下表按行业和具体应用场景,汇总了其主要应用领域:

五、总结:工业防锈的“靠谱之选”
从汽车零部件到户外设施,从日常用品到重大工程,达克罗技术正默默守护着我们生活中的金属制品。尽管存在一些局限性,但其卓越的防腐性能使其成为金属表面处理领域不可忽视的重要技术。
达克罗用自己的“实力”守护着各类金属部件的安全运行。随着环保化、高性能化技术的不断突破,达克罗的应用领域还将进一步扩大。如果你的行业正在寻找高效、可靠的金属防锈解决方案,不妨深入了解一下达克罗技术,或许它就是你一直在寻找的“靠谱之选”。
宁波乾豪金属制品有限公司,是专业的铸造及加工制造商;经过严格筛选,与行业内多家顶尖达克罗供应商建立了深度合作关系;无论您是初次合作还是老伙伴,我们都将以100%的热忱为您提供优质产品和服务!
品管部:纪妍秀